WARNING:
JavaScript is turned OFF. None of the links on this concept map will
work until it is reactivated.
If you need help turning JavaScript On, click here.
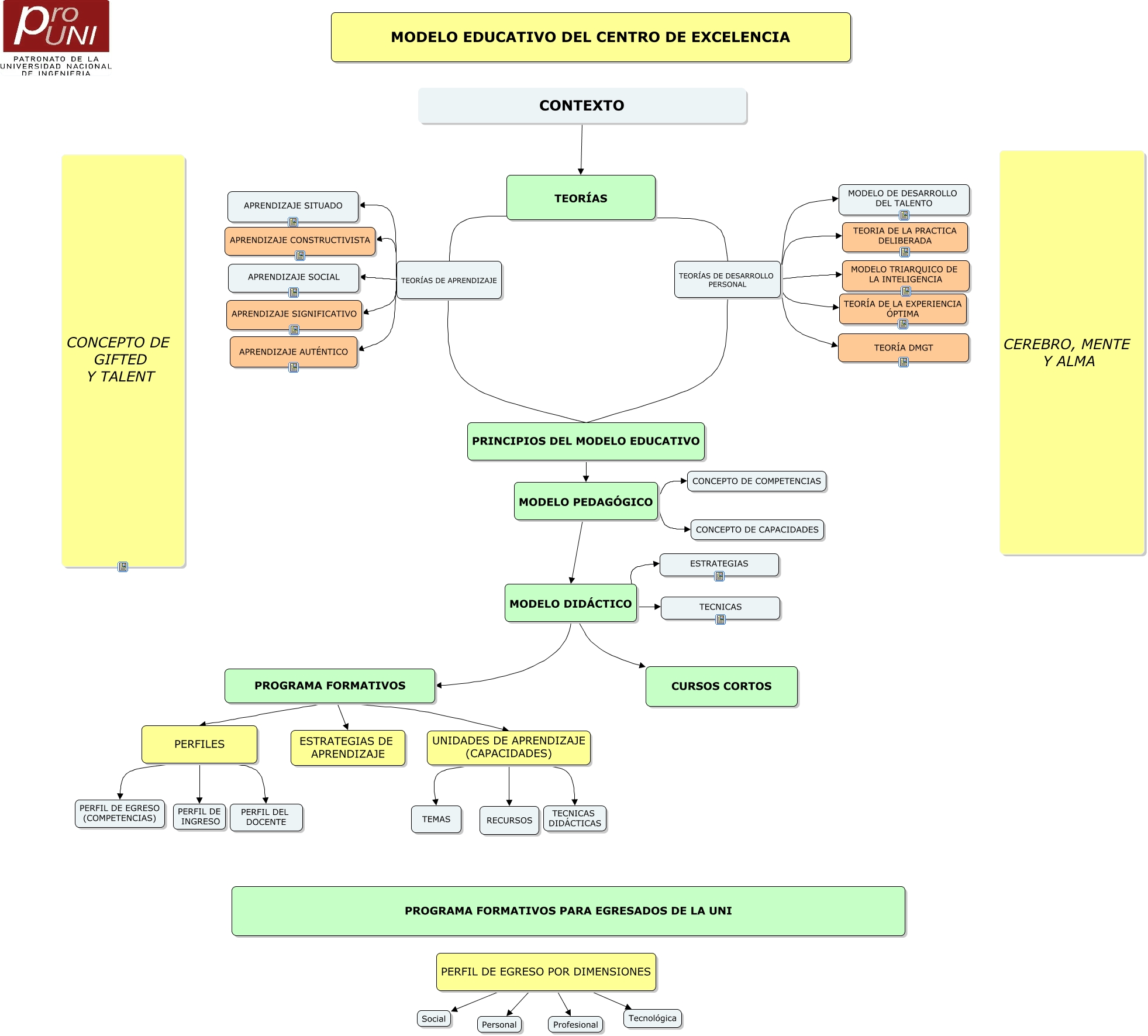
Este Cmap, tiene información relacionada con: MODELO EDUCATIVO CEA 2, UNIDADES DE APRENDIZAJE (CAPACIDADES) TEMAS, TEORÍAS DE APRENDIZAJE APRENDIZAJE AUTÉNTICO, PROGRAMA FORMATIVOS UNIDADES DE APRENDIZAJE (CAPACIDADES), PERFIL DE EGRESO POR DIMENSIONES Profesional, TEORÍAS DE APRENDIZAJE APRENDIZAJE SITUADO, TEORÍAS TEORÍAS DE DESARROLLO PERSONAL, TEORÍAS TEORÍAS DE APRENDIZAJE, UNIDADES DE APRENDIZAJE (CAPACIDADES) RECURSOS, TEORÍAS DE DESARROLLO PERSONAL PRINCIPIOS DEL MODELO EDUCATIVO, PERFIL DE EGRESO POR DIMENSIONES Tecnológica, MODELO PEDAGÓGICO CONCEPTO DE COMPETENCIAS, PERFILES PERFIL DEL DOCENTE, MODELO PEDAGÓGICO MODELO DIDÁCTICO, MODELO DIDÁCTICO PROGRAMA FORMATIVOS, TEORÍAS DE DESARROLLO PERSONAL TEORIA DE LA PRACTICA DELIBERADA, MODELO DIDÁCTICO ESTRATEGIAS, MODELO PEDAGÓGICO CONCEPTO DE CAPACIDADES, PERFILES PERFIL DE EGRESO (COMPETENCIAS), TEORÍAS DE APRENDIZAJE APRENDIZAJE SIGNIFICATIVO, TEORÍAS DE APRENDIZAJE APRENDIZAJE CONSTRUCTIVISTA