WARNING:
JavaScript is turned OFF. None of the links on this concept map will
work until it is reactivated.
If you need help turning JavaScript On, click here.
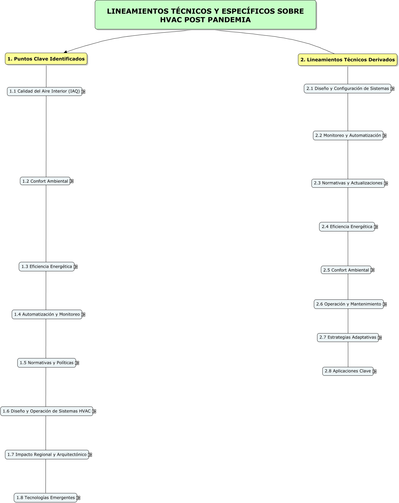
Este Cmap, tiene información relacionada con: LINEAMIENTOS TÉCNICOS Y ESPECÍFICOS SOBRE HVAC POST PANDEMIA, LINEAMIENTOS TÉCNICOS Y ESPECÍFICOS SOBRE HVAC POST PANDEMIA 2. Lineamientos Técnicos Derivados, LINEAMIENTOS TÉCNICOS Y ESPECÍFICOS SOBRE HVAC POST PANDEMIA 1. Puntos Clave Identificados, 2. Lineamientos Técnicos Derivados 2.8 Aplicaciones Clave, 1. Puntos Clave Identificados 1.8 Tecnologías Emergentes