WARNING:
JavaScript is turned OFF. None of the links on this concept map will
work until it is reactivated.
If you need help turning JavaScript On, click here.
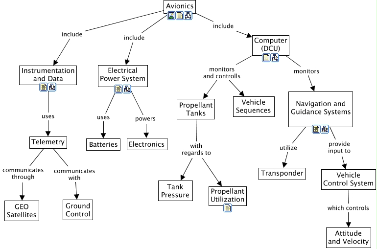
This Concept Map, created with IHMC CmapTools, has information related to: Avionics, Propellant Tanks with regards to Tank Pressure, Vehicle Control System which controls Attitude and Velocity, Avionics include Instrumentation and Data, Computer (DCU) monitors and controlls Propellant Tanks, Electrical Power System powers Electronics, Electrical Power System uses Batteries, Avionics include Computer (DCU), Computer (DCU) monitors Navigation and Guidance Systems, Navigation and Guidance Systems utilize Transponder, Navigation and Guidance Systems provide input to Vehicle Control System, Propellant Tanks with regards to Propellant Utilization, Telemetry communicates with Ground Control, Instrumentation and Data uses Telemetry, Avionics include Electrical Power System, Computer (DCU) monitors and controlls Vehicle Sequences, Telemetry communicates through GEO Satellites