WARNING:
JavaScript is turned OFF. None of the links on this concept map will
work until it is reactivated.
If you need help turning JavaScript On, click here.
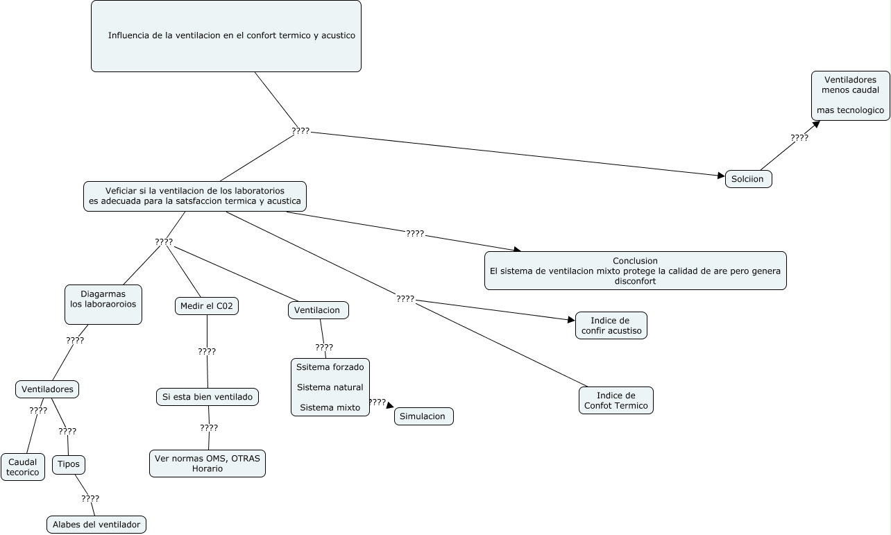
Este Cmap, tiene información relacionada con: Sin Título 1, Influencia de la ventilacion en el confort termico y acustico ???? Solciion, Ventiladores ???? Tipos, Veficiar si la ventilacion de los laboratorios es adecuada para la satsfaccion termica y acustica ???? Diagarmas los laboraoroios, Veficiar si la ventilacion de los laboratorios es adecuada para la satsfaccion termica y acustica ???? Ventilacion, Tipos ???? Alabes del ventilador, Diagarmas los laboraoroios ???? Ventiladores, Solciion ???? Ventiladores menos caudal mas tecnologico, Influencia de la ventilacion en el confort termico y acustico ???? Veficiar si la ventilacion de los laboratorios es adecuada para la satsfaccion termica y acustica, Ssitema forzado Sistema natural Sistema mixto ???? Simulacion, Veficiar si la ventilacion de los laboratorios es adecuada para la satsfaccion termica y acustica ???? Conclusion El sistema de ventilacion mixto protege la calidad de are pero genera disconfort, Si esta bien ventilado ???? Ver normas OMS, OTRAS Horario, Ventilacion ???? Ssitema forzado Sistema natural Sistema mixto, Veficiar si la ventilacion de los laboratorios es adecuada para la satsfaccion termica y acustica ???? Indice de Confot Termico, Medir el C02 ???? Si esta bien ventilado, Veficiar si la ventilacion de los laboratorios es adecuada para la satsfaccion termica y acustica ???? Indice de confir acustiso, Veficiar si la ventilacion de los laboratorios es adecuada para la satsfaccion termica y acustica ???? Medir el C02, Ventiladores ???? Caudal tecorico