WARNING:
JavaScript is turned OFF. None of the links on this concept map will
work until it is reactivated.
If you need help turning JavaScript On, click here.
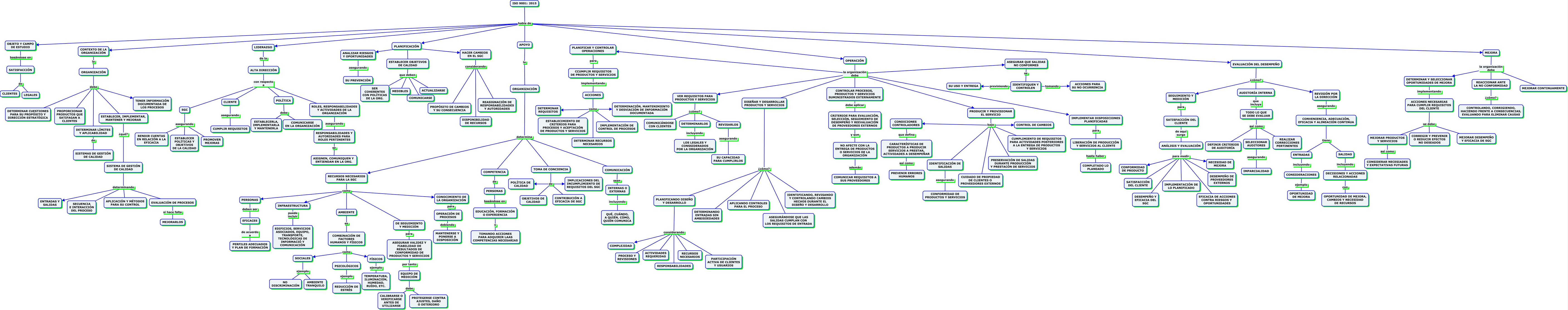
Este Cmap, tiene información relacionada con: ISO 9001-2015, CONTEXTO DE LA ORGANIZACIÓN la ORGANIZACIÓN, TOMA DE CONCIENCIA de IMPLICACIONES DEL INCUMPLIMIENTO DE REQUISITOS DEL SGC, ACCIONES como DETERMINACIÓN, MANTENIMIENTO Y DESVIACIÓN DE INFORMACIÓN DOCUMENTADA, SGC asegurando ESTABLECER POLÍTICAS Y OBJETIVOS DE LA CALIDAD, APOYO la ORGANIZACIÓN, SATISFACCIÓN de CLIENTES, EQUIPO DE MEDICIÓN debe CALIBRARSE O VERIFICARSE ANTES DE UTILIZARSE, TODO LO QUE SE DEBE EVALUAR así como REALIZAR CORRECCIONES PERTINENTES, COMPETENCIA de PERSONAS, OBJETO Y CAMPO DE ESTUDIO basándose en SATISFACCIÓN, MEJORAR PRODUCTOS Y SERVICIOS así como CONSIDERAR NECESIADES Y EXPECTATIVAS FUTURAS, SOCIALES ejemplo AMBIENTE TRANQUILO, ORGANIZACIÓN determina TOMA DE CONCIENCIA, OPERACIÓN DE PROCESOS debiendo MANTENERSE Y PONERSE A DISPOSICIÓN, RECURSOS NECESARIOS PARA LA SGC como AMBIENTE, PLANIFICANDO DISEÑO Y DESARROLLO considerando RECURSOS NECESARIOS, REVISIÓN POR LA DIRECCIÓN asegurando CONVENIENCIA, ADECUACIÓN, EFICACIA Y ALINEACIÓN CONTINUA, ANÁLISIS Y EVALUACIÓN para medir CONFORMIDAD DE PRODUCTO, CONVENIENCIA, ADECUACIÓN, EFICACIA Y ALINEACIÓN CONTINUA tiene SALIDAS, ORGANIZACIÓN determina COMPETENCIA