WARNING:
JavaScript is turned OFF. None of the links on this concept map will
work until it is reactivated.
If you need help turning JavaScript On, click here.
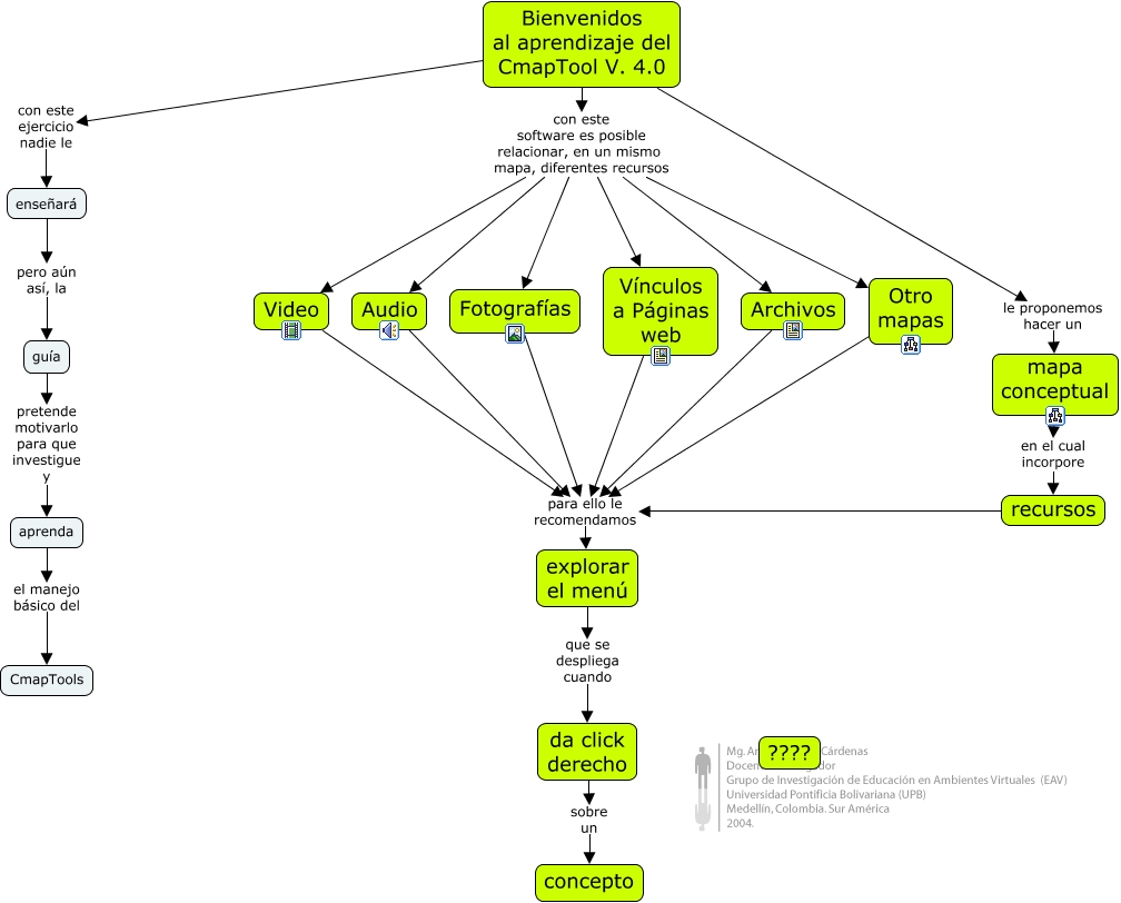
Este Cmap, tiene información relacionada con: Actividad_aprenda cmaptool cacharriando cmaptool, Fotografías para ello le recomendamos explorar el menú, Bienvenidos al aprendizaje del CmapTool V. 4.0 con este software es posible relacionar, en un mismo mapa, diferentes recursos Video, Bienvenidos al aprendizaje del CmapTool V. 4.0 con este software es posible relacionar, en un mismo mapa, diferentes recursos Otro mapas, Otro mapas para ello le recomendamos explorar el menú, mapa conceptual en el cual incorpore recursos, Vínculos a Páginas web para ello le recomendamos explorar el menú, Bienvenidos al aprendizaje del CmapTool V. 4.0 le proponemos hacer un mapa conceptual, Bienvenidos al aprendizaje del CmapTool V. 4.0 con este software es posible relacionar, en un mismo mapa, diferentes recursos Archivos, Video para ello le recomendamos explorar el menú, da click derecho sobre un concepto, Bienvenidos al aprendizaje del CmapTool V. 4.0 con este ejercicio nadie le enseñará, guía pretende motivarlo para que investigue y aprenda, recursos para ello le recomendamos explorar el menú, Bienvenidos al aprendizaje del CmapTool V. 4.0 con este software es posible relacionar, en un mismo mapa, diferentes recursos Audio, Bienvenidos al aprendizaje del CmapTool V. 4.0 con este software es posible relacionar, en un mismo mapa, diferentes recursos Fotografías, Audio para ello le recomendamos explorar el menú, enseñará pero aún así, la guía, Archivos para ello le recomendamos explorar el menú, Bienvenidos al aprendizaje del CmapTool V. 4.0 con este software es posible relacionar, en un mismo mapa, diferentes recursos Vínculos a Páginas web, explorar el menú que se despliega cuando da click derecho