WARNING:
JavaScript is turned OFF. None of the links on this concept map will
work until it is reactivated.
If you need help turning JavaScript On, click here.
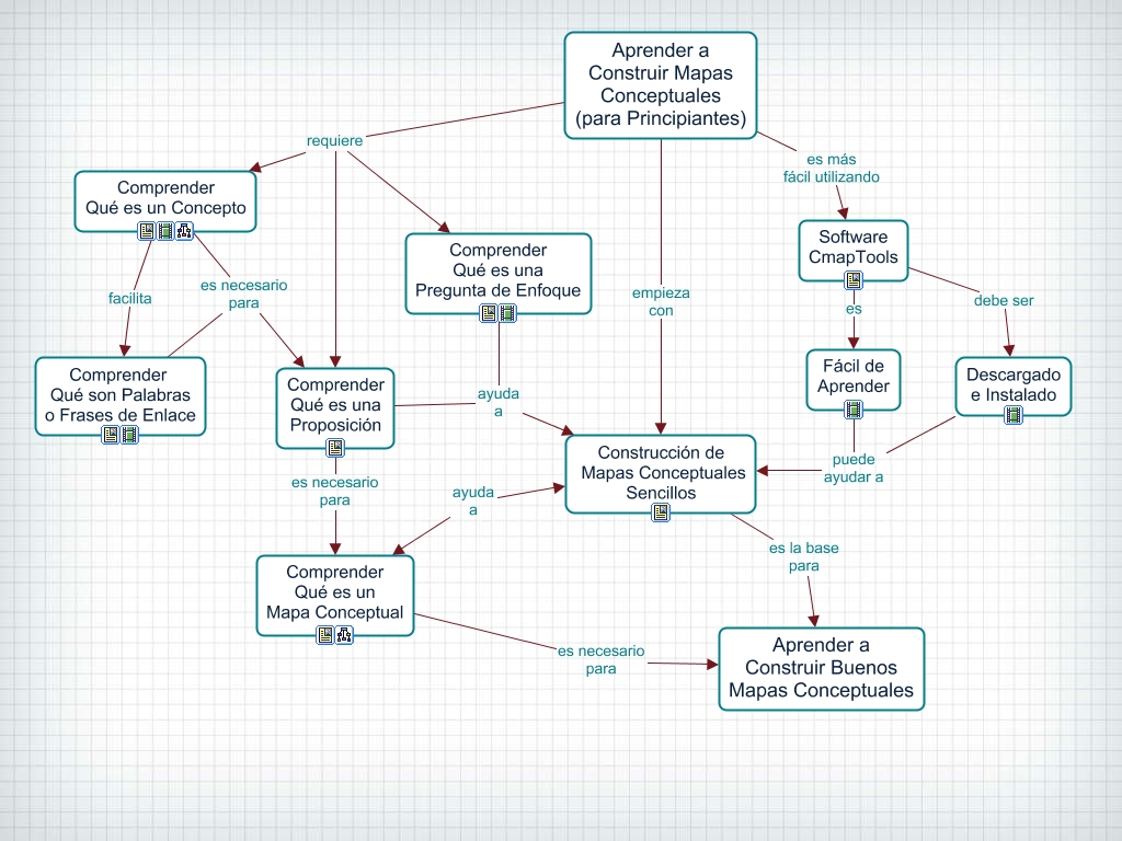
This Concept Map, created with IHMC CmapTools, has information related to: Aprender a Construir Mapas Conceptuales, para Principiantes, Comprender Qué son Palabras o Frases de Enlace es necesario para Comprender Qué es una Proposición, Aprender a Construir Mapas Conceptuales (para Principiantes) es más fácil utilizando Software CmapTools, Software CmapTools debe ser Descargado e Instalado, Software CmapTools es Fácil de Aprender, Comprender Qué es una Pregunta de Enfoque ayuda a Construcción de Mapas Conceptuales Sencillos, Construcción de Mapas Conceptuales Sencillos es la base para Aprender a Construir Buenos Mapas Conceptuales, Aprender a Construir Mapas Conceptuales (para Principiantes) requiere Comprender Qué es una Proposición, Comprender Qué es un Mapa Conceptual es necesario para Aprender a Construir Buenos Mapas Conceptuales, Aprender a Construir Mapas Conceptuales (para Principiantes) requiere Comprender Qué es un Concepto, Aprender a Construir Mapas Conceptuales (para Principiantes) empieza con Construcción de Mapas Conceptuales Sencillos, Descargado e Instalado puede ayudar a Construcción de Mapas Conceptuales Sencillos, Comprender Qué es un Concepto es necesario para Comprender Qué es una Proposición, Comprender Qué es un Concepto facilita Comprender Qué son Palabras o Frases de Enlace, Comprender Qué es una Proposición es necesario para Comprender Qué es un Mapa Conceptual, Comprender Qué es una Proposición ayuda a Construcción de Mapas Conceptuales Sencillos, Fácil de Aprender puede ayudar a Construcción de Mapas Conceptuales Sencillos, Aprender a Construir Mapas Conceptuales (para Principiantes) requiere Comprender Qué es una Pregunta de Enfoque