WARNING:
JavaScript is turned OFF. None of the links on this concept map will
work until it is reactivated.
If you need help turning JavaScript On, click here.
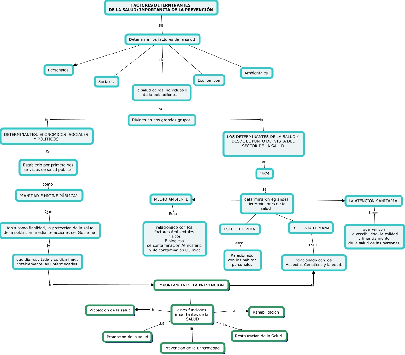
Este Cmap, tiene información relacionada con: Factores determinantes de la salud, determinaron 4grandes determinantes de la salud ???? MEDIO AMBIENTE, Determina los factores de la salud de la salud de los individuos o de la poblaciiones, Establecio por primera vez servicios de salud publica como "SANIDAD E HIGINE PÚBLICA", DETERMINANTES, ECONÓMICOS, SOCIALES Y POLITICOS Se Establecio por primera vez servicios de salud publica, tenia como finalidad, la proteccion de la salud de la poblacion mediante acciones del Gobierno lo que dio resultado y se disminuyo notablemente las Enfermedades., 1974 se determinaron 4grandes determinantes de la salud, "SANIDAD E HIGINE PÚBLICA" Que tenia como finalidad, la proteccion de la salud de la poblacion mediante acciones del Gobierno, determinaron 4grandes determinantes de la salud ???? ESTILO DE VIDA, cinco funciones importantes de la SALUD la Prevencion de la Enfermedad, la salud de los individuos o de la poblaciiones se Dividen en dos grandes grupos, IMPORTANCIA DE LA PREVENCION la relacionado con los Aspectos Geneticos y la edad., determinaron 4grandes determinantes de la salud ???? BIOLOGÍA HUMANA, Determina los factores de la salud ???? Ambientales, determinaron 4grandes determinantes de la salud ???? LA ATENCION SANITARIA, Dividen en dos grandes grupos En DETERMINANTES, ECONÓMICOS, SOCIALES Y POLITICOS, BIOLOGÍA HUMANA esta relacionado con los Aspectos Geneticos y la edad., LOS DETERMINANTES DE LA SALUD Y DESDE EL PUNTO DE VISTA DEL SECTOR DE LA SALUD en 1974, cinco funciones importantes de la SALUD la Proteccion de la salud, cinco funciones importantes de la SALUD La Promocion de la salud, Determina los factores de la salud ???? Personales