WARNING:
JavaScript is turned OFF. None of the links on this concept map will
work until it is reactivated.
If you need help turning JavaScript On, click here.
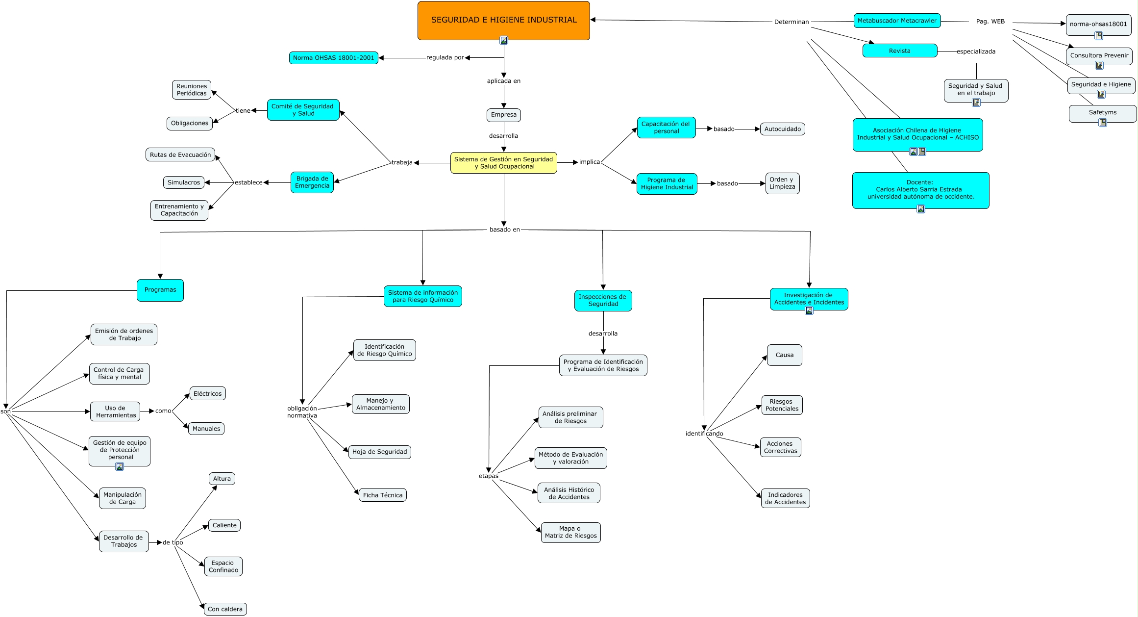
Este Cmap, tiene información relacionada con: SEGURIDAD E HIGIENE INDUSTRIAL, Programas son Manipulación de Carga, Investigación de Accidentes e Incidentes identificando Causa, Comité de Seguridad y Salud tiene Obligaciones, Sistema de información para Riesgo Químico obligación normativa Ficha Técnica, SEGURIDAD E HIGIENE INDUSTRIAL regulada por Norma OHSAS 18001-2001, Desarrollo de Trabajos de tipo Con caldera, Programa de Identificación y Evaluación de Riesgos etapas Análisis preliminar de Riesgos, Metabuscador Metacrawler Determinan Revista, Sistema de Gestión en Seguridad y Salud Ocupacional trabaja Comité de Seguridad y Salud, Programa de Higiene Industrial basado Orden y Limpieza, Capacitación del personal basado Autocuidado, Metabuscador Metacrawler Determinan Docente: Carlos Alberto Sarria Estrada universidad autónoma de occidente., Investigación de Accidentes e Incidentes identificando Acciones Correctivas, Metabuscador Metacrawler Pag. WEB Seguridad e Higiene, Sistema de Gestión en Seguridad y Salud Ocupacional trabaja Brigada de Emergencia, Programa de Identificación y Evaluación de Riesgos etapas Análisis Histórico de Accidentes, Sistema de Gestión en Seguridad y Salud Ocupacional implica Capacitación del personal, Metabuscador Metacrawler Pag. WEB Safetyms, Uso de Herramientas como Manuales, Programas son Control de Carga física y mental