WARNING:
JavaScript is turned OFF. None of the links on this concept map will
work until it is reactivated.
If you need help turning JavaScript On, click here.
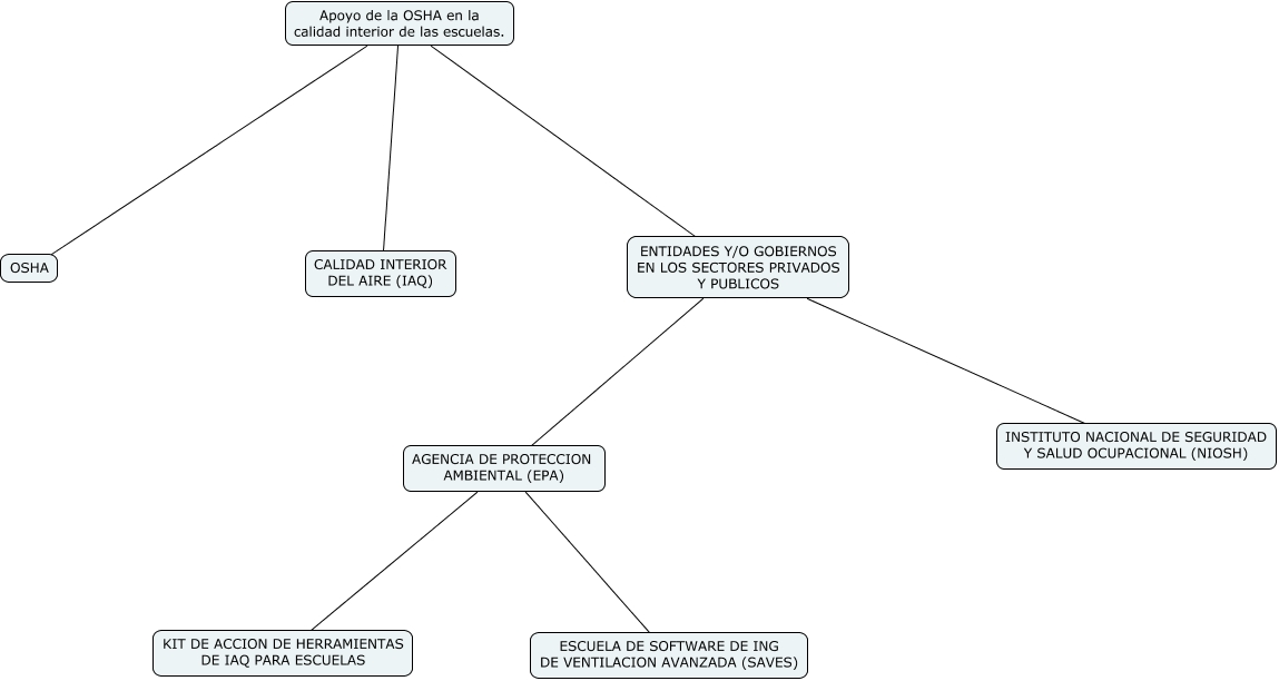
Este Cmap, tiene información relacionada con: IAQ, AGENCIA DE PROTECCION AMBIENTAL (EPA) KIT DE ACCION DE HERRAMIENTAS DE IAQ PARA ESCUELAS, Apoyo de la OSHA en la calidad interior de las escuelas. OSHA, Apoyo de la OSHA en la calidad interior de las escuelas. CALIDAD INTERIOR DEL AIRE (IAQ), ENTIDADES Y/O GOBIERNOS EN LOS SECTORES PRIVADOS Y PUBLICOS INSTITUTO NACIONAL DE SEGURIDAD Y SALUD OCUPACIONAL (NIOSH), AGENCIA DE PROTECCION AMBIENTAL (EPA) ESCUELA DE SOFTWARE DE ING DE VENTILACION AVANZADA (SAVES), Apoyo de la OSHA en la calidad interior de las escuelas. ENTIDADES Y/O GOBIERNOS EN LOS SECTORES PRIVADOS Y PUBLICOS, ENTIDADES Y/O GOBIERNOS EN LOS SECTORES PRIVADOS Y PUBLICOS AGENCIA DE PROTECCION AMBIENTAL (EPA)