WARNING:
JavaScript is turned OFF. None of the links on this concept map will
work until it is reactivated.
If you need help turning JavaScript On, click here.
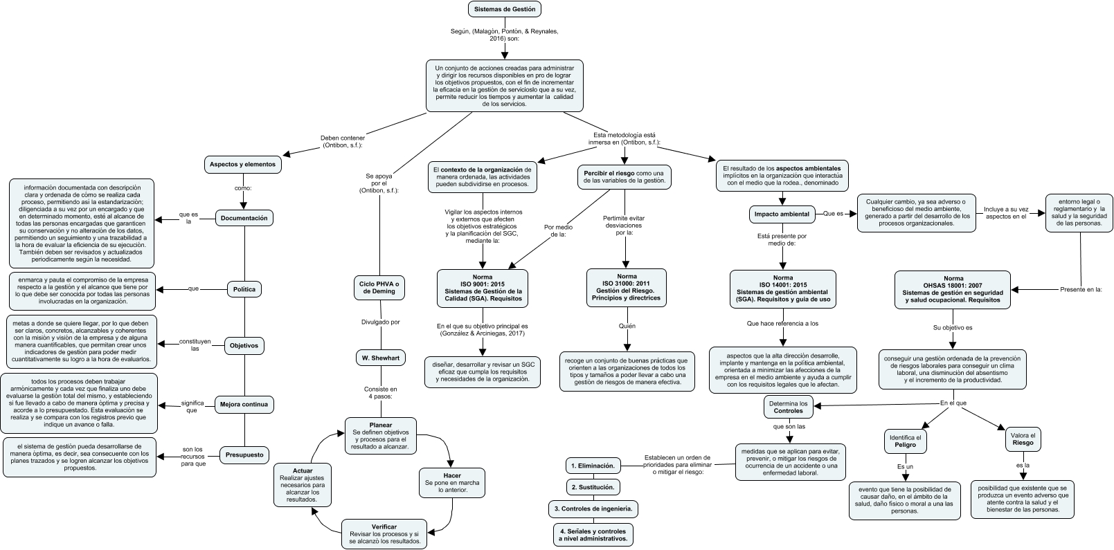
Este Cmap, tiene información relacionada con: Sistemas de gestion NORMA ISO Y OHSAS, Norma ISO 31000: 2011 Gestión del Riesgo. Principios y directrices Quién recoge un conjunto de buenas prácticas que orienten a las organizaciones de todos los tipos y tamaños a poder llevar a cabo una gestión de riesgos de manera efectiva., Presupuesto son los recursos para que el sistema de gestión pueda desarrollarse de manera óptima, es decir, sea consecuente con los planes trazados y se logren alcanzar los objetivos propuestos., Ciclo PHVA o de Deming Divulgado por W. Shewhart, Percibir el riesgo como una de las variables de la gestión. Por medio de la: Norma ISO 9001: 2015 Sistemas de Gestión de la Calidad (SGA). Requisitos, Documentación que es la información documentada con descripción clara y ordenada de cómo se realiza cada proceso, permitiendo así la estandarización; diligenciada a su vez por un encargado y que en determinado momento, esté al alcance de todas las personas encargadas que garanticen su conservación y no alteración de los datos, permitiendo un seguimiento y una trazabilidad a la hora de evaluar la eficiencia de su ejecución. También deben ser revisados y actualizados periodicamente según la necesidad., Objetivos constituyen las metas a donde se quiere llegar, por lo que deben ser claros, concretos, alcanzables y coherentes con la misión y visión de la empresa y de alguna manera cuantificables, que permitan crear unos indicadores de gestión para poder medir cuantitativamente su logro a la hora de evaluarlos., Documentación Política, Política Objetivos, medidas que se aplican para evitar, prevenir, o mitigar los riesgos de ocurrencia de un accidente o una enfermedad laboral. Establecen un orden de prioridades para eliminar o mitigar el riesgo: 1. Eliminación., 2. Sustitución. 3. Controles de ingeniería., Percibir el riesgo como una de las variables de la gestión. Pertimite evitar desviaciones por la: Norma ISO 31000: 2011 Gestión del Riesgo. Principios y directrices, Aspectos y elementos como: Documentación, Impacto ambiental Que es Cualquier cambio, ya sea adverso o beneficioso del medio ambiente, generado a partir del desarrollo de los procesos organizacionales., El resultado de los aspectos ambientales implícitos en la organización que interactúa con el medio que la rodea., denominado Impacto ambiental, conseguir una gestión ordenada de la prevención de riesgos laborales para conseguir un clima laboral, una disminución del absentismo y el incremento de la productividad. En el que Valora el Riesgo, Sistemas de Gestión Según, (Malagón, Pontón, & Reynales, 2016) son: Un conjunto de acciones creadas para administrar y dirigir los recursos disponibles en pro de lograr los objetivos propuestos, con el fin de incrementar la eficacia en la gestión de servicioslo que a su vez, permite reducir los tiempos y aumentar la calidad de los servicios., Un conjunto de acciones creadas para administrar y dirigir los recursos disponibles en pro de lograr los objetivos propuestos, con el fin de incrementar la eficacia en la gestión de servicioslo que a su vez, permite reducir los tiempos y aumentar la calidad de los servicios. Se apoya por el (Ontibon, s.f.): Ciclo PHVA o de Deming, Objetivos Mejora continua, Hacer Se pone en marcha lo anterior. Verificar Revisar los procesos y si se alcanzó los resultados., Actuar Realizar ajustes necesarios para alcanzar los resultados. Planear Se definen objetivos y procesos para el resultado a alcanzar.