WARNING:
JavaScript is turned OFF. None of the links on this concept map will
work until it is reactivated.
If you need help turning JavaScript On, click here.
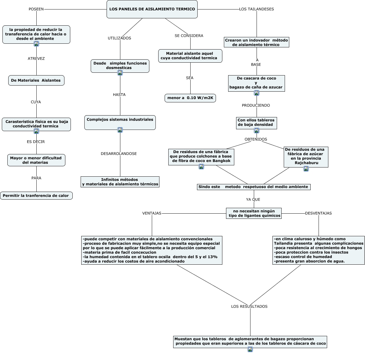
Este Cmap, tiene información relacionada con: Paneles de aislamiento termico.cmap, Carasteristica fisica es su baja conductividad termica ES DECIR Mayor o menor dificultad del materias, LOS PANELES DE AISLAMIENTO TERMICO POSEEN la propiedad de reducir la transferencia de calor hacia o desde el ambiente, Mayor o menor dificultad del materias PARA Permitir la tranferencia de calor, LOS PANELES DE AISLAMIENTO TERMICO LOS TAILANDESES Crearon un indovador método de aislamiento térmico, De residuos de una fábrica que produce colchones a base de fibra de coco en Bangkok Sindo este metodo respetuoso del medio ambiente, Desde simples funciones dosmesticas HASTA Complejos sistemas industriales, LOS PANELES DE AISLAMIENTO TERMICO UTILIZADOS Desde simples funciones dosmesticas, la propiedad de reducir la transferencia de calor hacia o desde el ambiente ATREVEZ De Materiales Aislantes, Sindo este metodo respetuoso del medio ambiente YA QUE no necesitan ningún tipo de ligantes químicos, Material aislante aquel cuya conductividad termica SEA menor a 0.10 W/m2K, De cascara de coco y bagazo de caña de azucar PRODUCIENDO Con ellos tableros de baja densidad, Complejos sistemas industriales DESARROLANDOSE Infinitos métodos y materiales de aislamiento térmicos, Con ellos tableros de baja densidad OBTENIDOS De residuos de una fábrica que produce colchones a base de fibra de coco en Bangkok, De Materiales Aislantes CUYA Carasteristica fisica es su baja conductividad termica, no necesitan ningún tipo de ligantes químicos VENTAJAS -puede competir con materiales de aislamiento convencionales -proceso de fabricacion muy simple,no se necesita equipo especial por lo que se puede aplicar fácilmente a la producción comercial -materia prima de facil concecucion -la humedad contenida en el tablero ocsila dentro del 5 y el 13% -ayuda a reducir los costos de aire acondicionado, LOS PANELES DE AISLAMIENTO TERMICO SE CONSIDERA Material aislante aquel cuya conductividad termica, Crearon un indovador método de aislamiento térmico A BASE De cascara de coco y bagazo de caña de azucar, De residuos de una fábrica de azúcar en la provincia Rajchaburu Sindo este metodo respetuoso del medio ambiente, -en clima caluroso y húmedo como Tailandia presenta algunas complicaciones -poca resistencia al crecimiento de hongos -poca proteccion contra los insectos -escaso control de humedad -presenta gran absorcion de agua. LOS RESUSLTADOS Muestan que los tableros de aglomerantes de bagazo proporcionan propiedades que eran superiores a las de los tableros de cáscara de coco, -puede competir con materiales de aislamiento convencionales -proceso de fabricacion muy simple,no se necesita equipo especial por lo que se puede aplicar fácilmente a la producción comercial -materia prima de facil concecucion -la humedad contenida en el tablero ocsila dentro del 5 y el 13% -ayuda a reducir los costos de aire acondicionado LOS RESUSLTADOS Muestan que los tableros de aglomerantes de bagazo proporcionan propiedades que eran superiores a las de los tableros de cáscara de coco