WARNING:
JavaScript is turned OFF. None of the links on this concept map will
work until it is reactivated.
If you need help turning JavaScript On, click here.
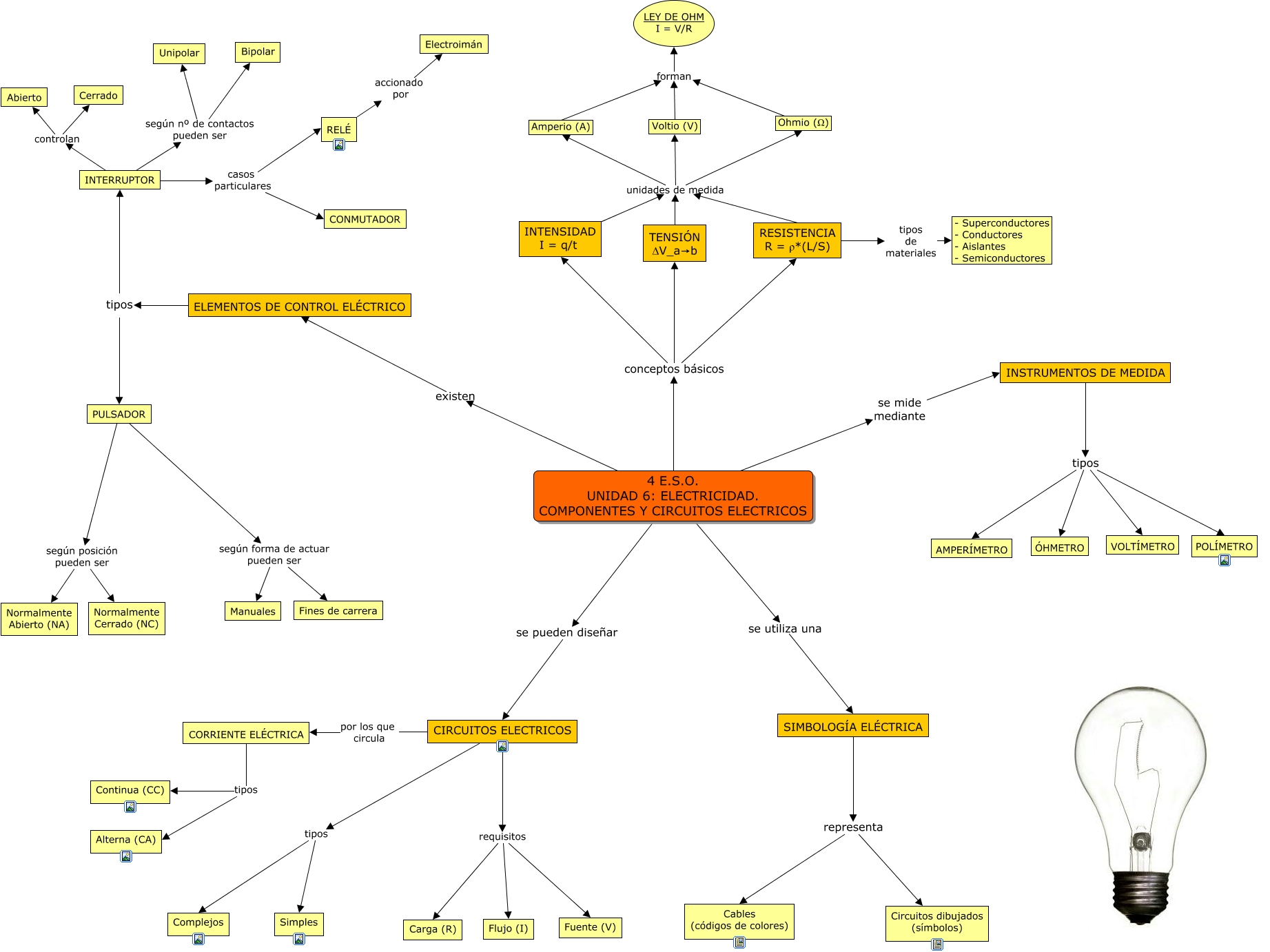
Este Cmap, tiene información relacionada con: Electricidad, componentes y circuitos electricos.cmap, CIRCUITOS ELECTRICOS requisitos Carga (R), ELEMENTOS DE CONTROL ELÉCTRICO tipos PULSADOR, INSTRUMENTOS DE MEDIDA tipos ÓHMETRO, RESISTENCIA R = ρ*(L/S) tipos de materiales - Superconductores - Conductores - Aislantes - Semiconductores, RELÉ accionado por Electroimán, INTERRUPTOR casos particulares RELÉ, INSTRUMENTOS DE MEDIDA tipos POLÍMETRO, INTENSIDAD I = q/t unidades de medida Voltio (V), <math xmlns="http://www.w3.org/1998/Math/MathML"> <mtext> TENSIÓN
ΔV_a→b </mtext> </math> unidades de medida Ohmio (Ω), INSTRUMENTOS DE MEDIDA tipos VOLTÍMETRO, INTENSIDAD I = q/t unidades de medida Amperio (A), SIMBOLOGÍA ELÉCTRICA representa Cables (códigos de colores), SIMBOLOGÍA ELÉCTRICA representa Circuitos dibujados (símbolos), CIRCUITOS ELECTRICOS tipos Complejos, Ohmio (Ω) forman LEY DE OHM I = V/R, PULSADOR según forma de actuar pueden ser Manuales, RESISTENCIA R = ρ*(L/S) unidades de medida Amperio (A), CIRCUITOS ELECTRICOS requisitos Flujo (I), 4 E.S.O. UNIDAD 6: ELECTRICIDAD. COMPONENTES Y CIRCUITOS ELECTRICOS conceptos básicos INTENSIDAD I = q/t, 4 E.S.O. UNIDAD 6: ELECTRICIDAD. COMPONENTES Y CIRCUITOS ELECTRICOS conceptos básicos <math xmlns="http://www.w3.org/1998/Math/MathML"> <mtext> TENSIÓN
ΔV_a→b </mtext> </math>