WARNING:
JavaScript is turned OFF. None of the links on this concept map will
work until it is reactivated.
If you need help turning JavaScript On, click here.
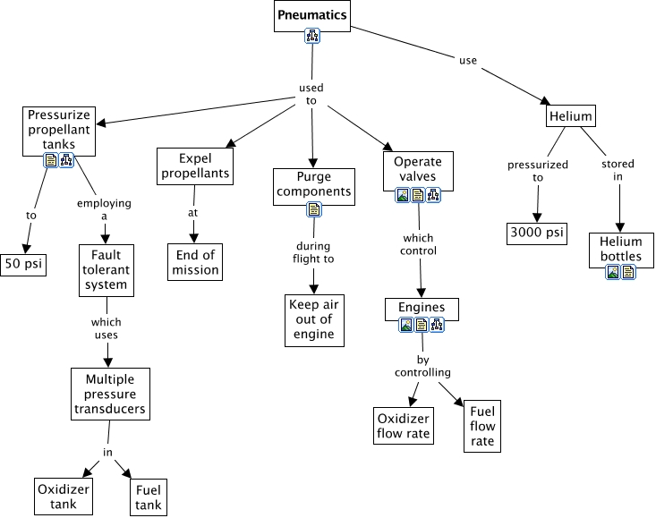
This Concept Map, created with IHMC CmapTools, has information related to: Pneumatics, Operate valves which control Engines, Helium pressurized to 3000 psi, Pressurize propellant tanks employing a Fault tolerant system, Pneumatics used to Purge components, Pneumatics used to Expel propellants, Engines by controlling Fuel flow rate, Pneumatics use Helium, Purge components during flight to Keep air out of engine, Fault tolerant system which uses Multiple pressure transducers, Pneumatics used to Pressurize propellant tanks, Multiple pressure transducers in Oxidizer tank, Pneumatics used to Operate valves, Helium stored in Helium bottles, Pressurize propellant tanks to 50 psi, Engines by controlling Oxidizer flow rate, Multiple pressure transducers in Fuel tank, Expel propellants at End of mission